器官芯片/生命科学设备/生物试剂
器官芯片全链路产品布局
解决方案
器官芯片应用全场景解决方案
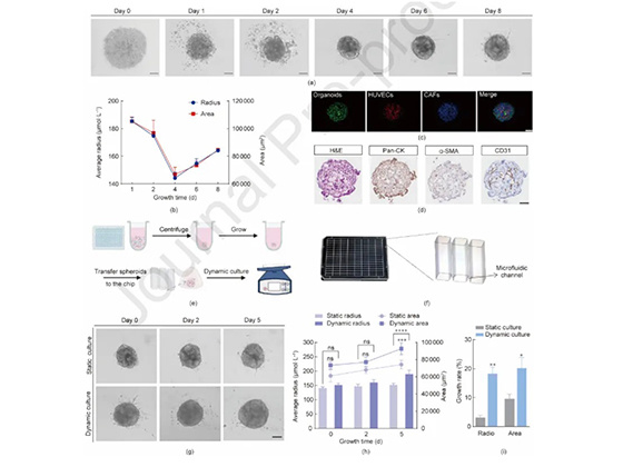
艾玮得药敏分析以器官芯片为核心,类器官+微环境实现人体高仿真模拟,构建出临床治疗有效性评估理想的预测模型,为医生与患者的治疗提高效率和有效性。
艾玮得器官芯片已成功构建药物功效与安全性评价解决方案、心脏药效/毒理模型构建与检测方案、肝脏毒理模型构建与检测方案、皮肤模型构建与检测方案,覆盖新药早期发现、先导物优化、临床前评估、临床研究、老药新用、联合用药等药物研发场景。
艾玮得生物专注于人体器官芯片及配套生命科学设备的创新研发,在美妆产品研发领域,以皮肤器官芯片技术为核心,已成熟构建3D黑色素表皮模型、3D表皮模型、3D全层皮肤模型等皮肤相关模型,解决美妆产品的皮肤美白功效检测、抗衰老功效检测、保湿功效检测、刺激性检测、光毒性检测等功效与安全性评价。
艾玮得基础科学研究解决方案包括黑色素表皮模型、心脏模型、其他器官芯片模型与芯片定制服务。
新闻中心
了解公司信息,实时关注行业动态
企业新闻
活动资讯
行业资讯
芯闻联播
